2021,在疫情嚴峻的居家防疫期間,透過冥想與祈禱,書寫著美麗媽的下一個作品:「天地恩寵卡」
這是最後一張下來的訊息,卻是整套卡片的開端。
獲得天地恩寵的基礎步伐:依循宇宙至善法則。
2021/7/19,我要去注射AZ疫苗,幫自己,以這個符號的原則,做了冥想。
覺得很受用。本來身體能量阻塞的地方開九成,因而,專心錄製了,給大家的,與你們分享。
♡♡
這個冥想,是根據這個符號,符號的每個筆劃,都有意義。
而最大的原則,確認能守護住在恩寵中活著與前行的,就是,回到,以至善法則來引導自己。
聆聽冥想: Download 210719_1024
補充冥想(少說明,多唱歌版):
────────────────
冥想的逐字稿:(裡面的咒語,來自靈魂DNA一書)
親愛的朋友,這是宇宙至善法則的能量流,我因為在打疫苗這天,用這個能量流來調整身體,感覺真的很受用,所以,我把這個冥想,錄音下來,與你們分享。
宇宙至善法則,等於是把自己擴大,成為更大的存在,所謂的合一,就是,我們跟天、萬物、沒有太大的分隔,這是大愛,我們用大愛充滿,來支持自己,回到更大的流動。 與疫苗,與病毒,還有跟萬事萬物,在和平中,就輕盈地穿越。
我要請你在安靜的時候,沒有開車的時候,來到這個冥想。 如果睡著了也沒關係。 請你回到你內在的覺知,喜歡的話閉上眼睛。
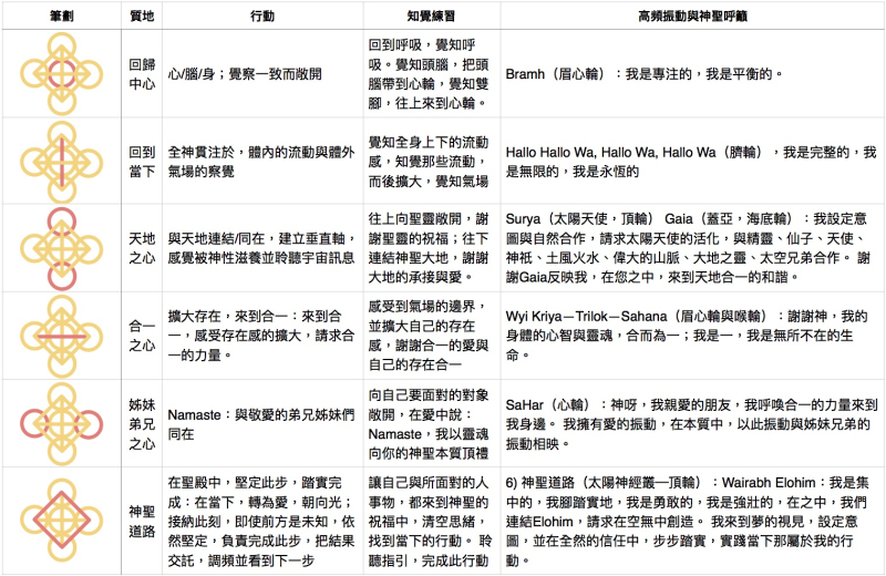
回歸中心
第一個叫做回歸中心,請覺察呼吸,覺察呼吸的吐出與吸入。
慢慢地,你把注意力來到你胸膛的正中央,
這是我們的心輪,我們說Heart,heart就是愛的能量所在的地方,
這回歸中心,我們以心輪為中心
然後,來到你的頭腦,腦袋….感覺,在你新的邀請之下,腦袋被放到心之中。
喜歡的話,可以一手放頭(後腦)一手放胸口正中央(心)支持你的腦袋來到你的心。
於是我們的腦和心,合而為一。
再把這個敞開,擴大到身體。
讓你的心與身,也合而為一。
這裡的意圖是,「我讓自己平衡而專注」「Bramh」
注意力在眉心輪Bramh,Bramh,Bramh,Bramh,
感受到自己的平衡與專注,慢慢地讓自己來到當下。
回到當下
覺知當下或回到當下,最好的方法,就是去體察,在你身體裡面的流動。
我們覺知身體時,可以覺知呼吸,也可以覺知體內的觸感,那兒比較鬆呀? 那兒比較緊呀?
然後慢慢地,試試看,去找到體內有一些流動的地方,
體內的能量流,體內的能量流….
這時候,你就來到了當下。
於是,你把注意力擴大,去到氣場。
氣場是我們的光的身體,能量層次的身體,
它包圍著我們,前後左右上下,嗯,大約80~100公分左右。
這裡的肯定句是,「我感受到自己的無限和永恆」
我們用這個咒語來完成這個意圖:「我是完整而無限,也是永恆的」
注意力來到肚臍輪,
Hallo Hallo Wa, Hallo Wa, Hallo Wa
Hallo Hallo Wa, Hallo Wa, Hallo Wa
Hallo Hallo Wa, Hallo Wa, Hallo Wa
感受到自己回到當下,喚醒自己,無限的存在,永恆的存在。
而這部份的你,跟身與心是整合的。
因此,而感受到”完整”。
天地之心
接下來,我們要用這個整合與完整,擴大到與天地同在,這就是我們所說的天地之心。
這就來到,天和地的被滋養層次。
謝謝宇宙的滋養,
謝謝我清楚所有對病毒或疫苗或疫情屬於人類的被制約的,帶有恐懼的,不真實的,想法,
謝謝宇宙的白光洗滌我這些想法,
我更和宇宙的神聖意識接觸,
穿越層層的層層的後來的人的造作,
我讓這個事來自宇宙本質的最初最初的恩典,我向這個部分敞開。
我來到我的腳連結大地。
謝謝大地的滋養,謝謝大地的每日的滋養,
我記起我的食物、我的房子、我的衣物、我的種種….
都是來自大地您的恩寵與供給,謝謝。
謝謝這神聖在我之中,願我就是這恩典的呈現。
我們會用Surya,就是太陽的名字,和Gaia就是大地的名字,
來讓自己在頂論語海底輪之間,感受到更大的,天地的連結。
而我們設定意圖是,我和自然合作。
天與地,水與風,火與山,河流與萬物,精靈或天使…
宇宙的星辰、太陽、月亮、地球
Surya,Surya,Surya,
Gaia,Gaia,Gaia,
Surya,Gaia,Surya,Gaia,Surya,Gaia,
感受到自己在宇宙中也成為和諧的一部分,
也願我未來,在回到這宇宙天地之心之後,
我讓我的言語行為行動念頭也都出於這和諧,
而我成為這宇宙和諧的一部分。
合一之心
好,我們做幾個輕鬆的呼吸,然後我們要來到合一之心。
這合一之心跟天地之心是非常接近的,
剛剛重視垂直的連結,而這次更在意水平的擴展。
如果你還清醒著,你可以輕輕地擺動你的身體,
不論你是躺著坐著或站著,你找到你擺動的方式,以及和諧的韻律。
「我讓自己的氣場的覺知擴大,從心輪為中心,
感受到天與地,穩定垂直軸之後,往前後左右水平方向的擴大,
直到我碰觸到無邊的自己,那靈魂的存在,我碰觸到無邊的自己,那靈魂的存在。」
謝謝神,謝謝我的身體,心智,和靈魂,合而為一,
我是the oneness,一。
是,我是無所不在的生命。
我們用這個咒語的振動來完成剛剛那個祈禱詞。
Wyi Kriya—Trilok—Sahana
Wyi Kriya—Trilok—Sahana
Wyi Kriya—Trilok—Sahana
是的,我的身體心智和靈魂合而為一,我是一,是無所不在的生命。
姊妹弟兄之心,Namaste
現在,我們來到姊妹弟兄之心,也就是Namaste,
在這裡,我們秉持基督大愛的精神,練習著,萬物是合一的敬意。
Namaste,Namste是印度話,說的是,以我的靈魂向你的靈魂頂禮。
我向我的心頂禮,Namaste
我向我的身體頂禮,Namaste
我向我的心與腦合一頂禮,Namaste
我向我的健康與流動頂禮,Namaste
我向我身體裡的阻塞或症狀與疾病頂禮,Namaste
我向我身體的免疫力頂禮,Namaste
我也向我身體的免疫力還沒有來到完整,而正在成長的部分頂禮,Namaste
我向這個空間頂禮,Namaste
我向宇宙天地的恩典頂禮,Namaste
我向這次的疫情頂禮,Namaste
我向這病毒以及這病毒的更初的最早的最初最初的源頭,甚至是神性的恩典頂禮,Namaste
我向這人們對這疫情的努力或恐懼頂禮,Namaste
我向這科學為這疫苗所奉獻的以及還沒有完整的頂禮,Namaste
我向親愛的神呀,為著我個體個我的需要,在此,讓我以合一的振動,
把所有我還沒有和諧相處帶到合一與和諧相處中,
讓我在日常生活裡,帶著這敬意,
向我的食物,Namaste
向我的愛人,Namaste
向我的敵人,Namaste
謝謝這合一的敬意,從今天起,也成為我,生活,活著,往前進的練習。
Sahar,
神呀,我親愛的朋友,我呼喚合一的力量來到我身邊。
我擁有愛的振動,在本質中,我用這樣的振動,以弟兄姊妹的情誼,
和日常的生活的萬物呼應。
Sahar,Sahar,Sahar,Sahar,Sahar,
Sahar,Sahar,心輪的振動。Sahar,Sahar,Sahar,
神聖道路
最後,我們來到神聖道路。
你感受到,自己既然是宇宙和諧的一份子,
那麼,我的每一個步伐,就在神聖和諧的引導中。
也成為,服務著大愛和諧的一部分。
我們請求如同聖殿中的保護,
每一個時刻,都是神聖的時刻,
每一個時刻,我場開心,請求光的祝福,和神聖存有的支持。
這是我的聖殿,願我的身心靈,記得回到這至善法則,來到這當下。
我轉為愛,朝向光,接納此刻,
即使我的前方是未知,依然堅定。
而我的責任就是完成這個當下,屬於我的這個部分。
我會負責把我的結果交託,調頻,
謝謝,謝謝。
我走在神聖的道路上,我腳踏實地,感受到自身的勇敢與精神集中。
感受到精神與身體的強壯。
Wairabh Elohim,
Wairabh Elohim,
Wairabh Elohim,
願我步步踏實,每一步都實現我神聖的使命。
最後,是一段整合的吟唱,我們會把剛剛的咒語,全部唱一次,
祝福你,好好地健康地活著。
Bramh,Bramh,Bramh,Bramh,Bramh,
Hallo Hallo Wa, Hallo Hallo Wa, Hallo Hallo Wa,
Surya,Gaia, Surya,Gaia, Surya,Gaia, Surya,Gaia,Surya,Gaia,
Wyi Kriya—Trilok—Sahana; Wyi Kriya—Trilok—Sahana; Wyi Kriya—Trilok—Sahana
Wyi Kriya—Trilok—Sahana;Wyi Kriya—Trilok—Sahana;Wyi Kriya—Trilok—Sahana
SaHar, SaHar, SaHar, SaHar, SaHar, SaHar, SaHar
Wairabh Elohim, Wairabh Elohim, Wairabh Elohim; Wairabh Elohim; Wairabh Elohim
祝福這個神聖的狀態伴隨你,時時刻刻,步步踏實。
謝謝。



發表留言